政府信息公开
政策
国务院文件
自治区文件
喀什地区文件
规章
政策性文件
喀署任字
规范性文件
政策解读
政府信息公开指南
政府信息公开制度
法定公开内容
政府职能
行署领导
政府机构
规划信息
“十四五”规划
历史规划
权责清单
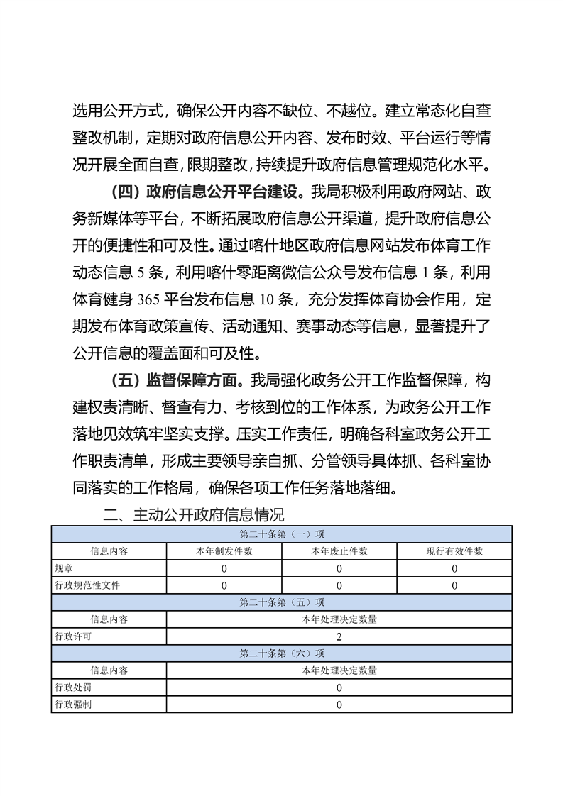
行政许可和综合监管
依据条件程序
结果公示
处罚强制
依据条件程序
结果公示
涉企收费
政府采购
政策法规
政府集中采购
公共资源交易
重大会议
人大代表建议 政协提案办理
重大决策预公开
乡村振兴
统计公报
重点领域信息公开
31个领域政务公开目录
食品药品监管
稳岗就业
养老服务
义务教育
涉农补贴
公共文化
社会救助
生态环境
医疗卫生
产品质量
安全生产
优化营商环境
政府工作报告
公共企事业单位
市场规则标准和监管执法
政府信息公开年报
依申请公开
县市政府信息公开链接
政府网站年度报表
喀什地区体育局2025年政府信息公开工作年度报告
来源:喀什地区体育局
作者:
发布时间: 2026年01月26日
点击数:
关联稿件:
智能问答机器人