财政信息公开
政府信息公开
财政信息公开
政府预决算公开
预算公开
决算公开
扶贫资金管理
部门预决算
部门预算
行政政法口
教科文口
社保口
农业口
经济建设口
2018年新增单位
部门决算
行政政法口
教科文口
社保口
农业口
经济建设口
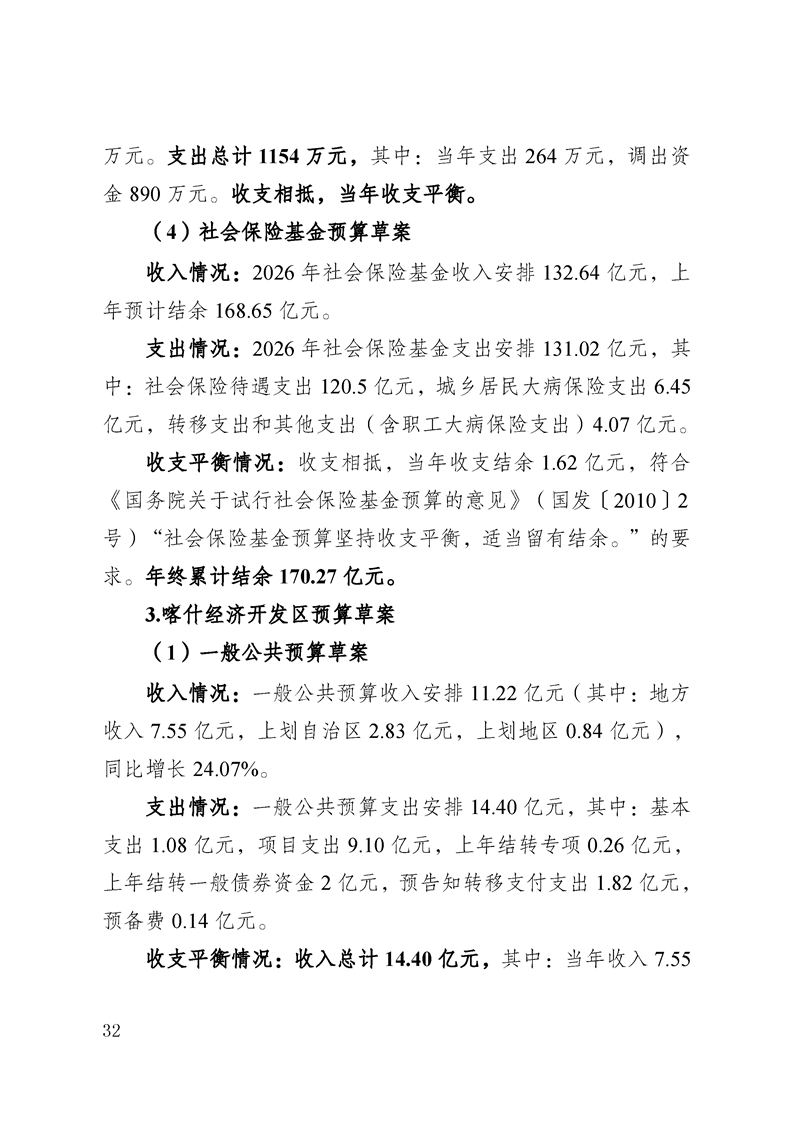
社保基金预决算
社保基金预算
社保基金决算
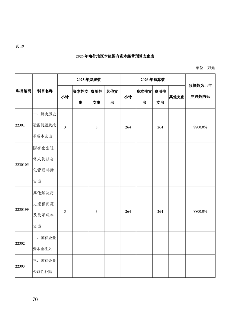
国有资本经营预决算
国有资本经营预算
国有资本经营决算
地方债务
绩效管理
行政事业性收费政府基金
法治财政
财政资金直达基层
喀什地区2026年度政府预算公开
来源:喀什地区财政局
作者:
发布时间: 2026年04月07日
点击数:
喀什地区2026年度政府预算公开
关联稿件:
智能问答机器人