无障碍
手机版
登录
注册
中国政府网
新疆政府网
关于公布“喀什地区民营企业困难诉求服务平台二维码”的公告
[2025-12-18]
关于自治区2025年下半年事业单位公开招聘喀什地区大学生乡村医生岗位拟聘用人员的公告
[2026-01-27]
喀什地区互联网信息办公室网络执法事前公示
[2026-01-27]
喀什地区本级惠民惠农财政补贴资金代发金融机构选取项目竞争性磋商公告
[2026-01-26]
喀什地区生态环境局关于2026年1月21日建设项目环境影响评价文件受理情况的公示
[2026-01-22]
首 页
政务动态
政务公开
政务服务
政民互动
走进喀什
中央要闻
政务动态
县市信息
部门动态
通知公告
图片新闻
政策
政策解读
政府信息公开
财政信息公开
政务服务平台
专员信箱
在线访谈
网上调查
意见征集
喀什概况
喀什风韵
喀什印象
当前位置:
首页
>
政务动态
>
通知公告
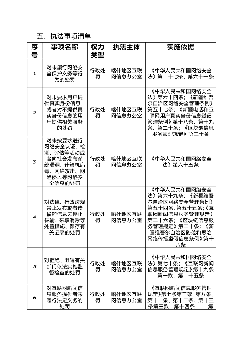
喀什地区互联网信息办公室网络执法事前公示
发布日期:2026-01-27 11:26
来源:喀什地区互联网信息办公室
浏览次数:
字体:【
大
中
小
】
【打印本文】
【关闭】
扫一扫在手机打开当前页
关联稿件:
智能问答机器人