无障碍
手机版
登录
注册
中国政府网
新疆政府网
关于公布“喀什地区民营企业困难诉求服务平台二维码”的公告
[2025-12-18]
大风天气禁火令
[2026-03-12]
关于开展违规异地执法、趋利性执法及乱收费、乱罚款、乱检查、乱查封等问题专项整治的公告
[2026-03-12]
关于印发《喀什地区市场监督管理局2026年“双随机、一公开”执法抽查计划》的通知
[2026-03-11]
关于印发《喀什地区2026年度“一业一查”部门联合双随机抽查工作计划》的通知
[2026-03-11]
首 页
政务动态
政务公开
政务服务
政民互动
走进喀什
中央要闻
政务动态
县市信息
部门动态
通知公告
图片新闻
政策
政策解读
政府信息公开
财政信息公开
政务服务平台
专员信箱
在线访谈
网上调查
意见征集
喀什概况
喀什风韵
喀什印象
当前位置:
首页
>
政务动态
>
通知公告
关于印发《喀什地区市场监督管理局2026年“双随机、一公开”执法抽查计划》的通知
发布日期:2026-03-11 13:35
来源:喀什地区市场监督管理局
浏览次数:
字体:【
大
中
小
】
各县(市)市场监督管理局、地区局机关有关科室:
现将《喀什地区市场监督管理局2026年“双随机、一公开”执法抽查计划》印发你们,请认真贯彻落实。
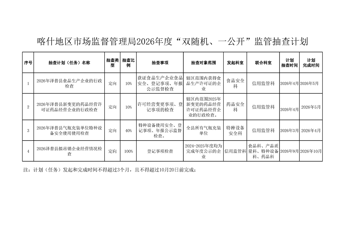
附件:喀什地区市场监督管理局2026年“双随机、一公开”执法抽查计划
喀什地区市场监督管理局
2026年3月4日
附件:
【打印本文】
【关闭】
扫一扫在手机打开当前页
关联稿件:
智能问答机器人