为贯彻落实《国务院办公厅关于全面推行行政执法公示制度执法全过程记录制度重大执法决定法制审核制度的指导意见》(国办发〔2018〕118号)及自治区相关要求,严格落实“谁执法谁公示”原则,全面推进依法行政,规范行政执法行为,保障公民、法人和其他组织的知情权、监督权、特编制本清单。
目的依据:为规范食盐专营领域行政执法行为,保障食盐质量安全和供应安全,根据《中华人民共和国食品安全法》《食盐专营办法》《新疆维吾尔自治区盐业产销管理实施细则》《食盐加碘消除碘缺乏危害管理条例》等法律法规,结合本部门职责,制定本清单。
清单范围:本清单涵盖本单位实施的与食盐专营管理相关的行政检查等行政执法事项。
动态调整:本清单将根据法律法规规章的立改废释以及部门职责调整等情况,实行动态更新管理。
监督渠道:任何单位及个人有权对本清单所列事项的执行情况进行监督,并对违法行为进行举报。
监督电话:0998-5882008
地址:喀什市色满路418号
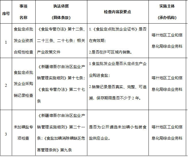
行政执法事项清单明细表

附件:相关法律法规规章文件索引
喀什地区工业和信息化局
2026年1月26日
附件:
1.《食盐专营办法》(中华人民共和国国务院令第696号);
2.《中华人民共和国食品安全法》(中华人民共和国主席令第二十一号);
3.《新疆维吾尔自治区盐业产销管理实施细则》(新政办发〔2018〕162号);
4.《食盐加碘消除碘缺乏危害管理条例》(中华人民共和国国务院令第163号)。
扫一扫在手机打开当前页
关联稿件: